愛知県豊橋市は、市民、事業者などの皆さんからの意見、要望を真摯に受け止め、質の高い行政サービスの提供や市民福祉の向上に努めています。
しかし、一部で見受けられる過剰な要求や悪質なクレーム、いわゆる「カスタマーハラスメント(カスハラ)」が近年、課題となっています。これらは職員の心身を害するだけでなく、円滑な業務遂行を妨げ、結果として行政サービスの低下を招きかねません。
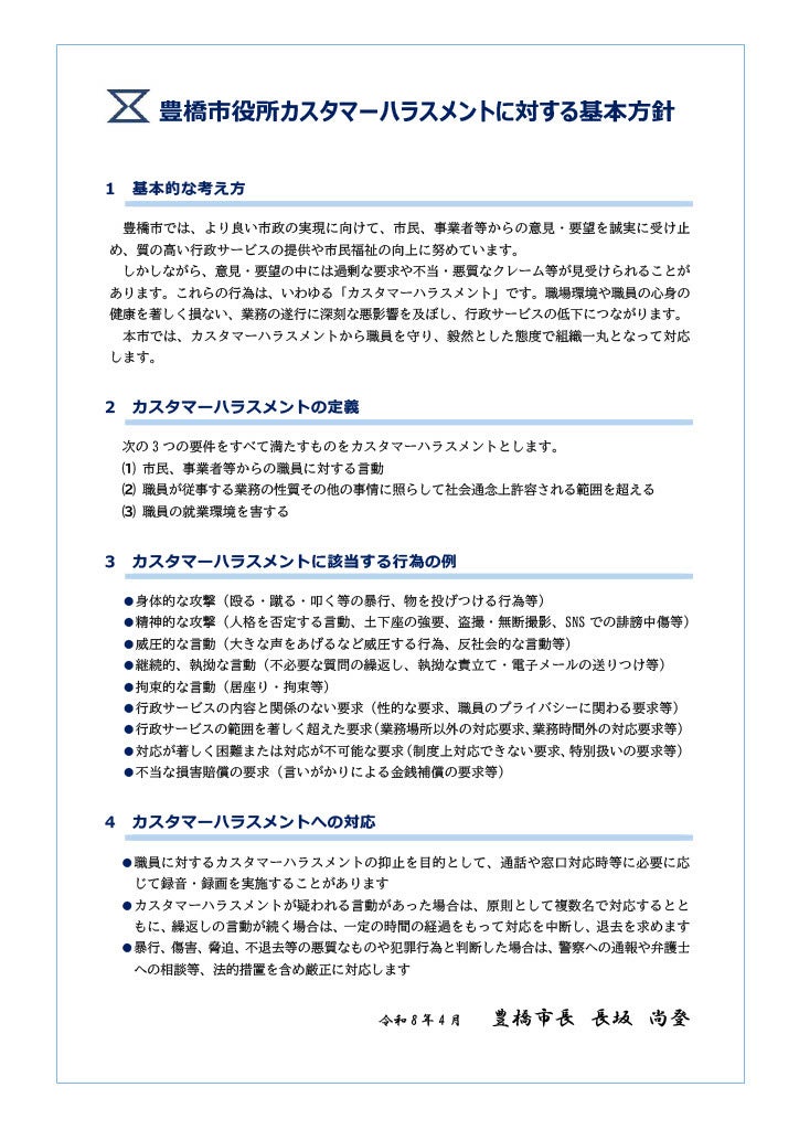
こうした中、豊橋市はカスハラから職員を守り、毅然とした態度で組織一丸となって対応するため、市の対応などを示した「豊橋市役所カスタマーハラスメントに対する基本方針」をまとめ、2026年4月から市役所の窓口などに掲示しています。
■カスハラの定義
基本方針では、次の3つの要件をすべて満たすものをカスハラと定義しています。
市民、事業者などからの職員に対する言動▽職員が従事する業務の性質その他の事情に照らして社会通念上許容される範囲を超える▽職員の就業環境を害するーです。
具体的には、大声や暴言、執拗なクレーム、長時間の居座りなどです。
■カスハラへの対応
市の対応として、通話や窓口対応時、必要に応じて録音、録画をします。
カスハラが疑われる言動があった際は、複数人で対応します。不適切な言動が繰り返される場合は対応を中断し、退去を求めます。
また、暴行や傷害、脅迫、不退去などの悪質なものや、犯罪行為と判断した場合には、警察への通報や弁護士への相談など、法的措置を含め厳正に対応します。
■周知と今後の取組み
愛知県内の各自治体でも、カスハラに対する基本方針の策定が進んでいます。豊橋市は4月から、市役所の窓口などに基本方針(概要版)の掲示を始めました。具体例、対応などについて、イラスト入りで分かりやすく伝えています。市のホームページでも詳細を掲載し、広く周知しています。
今後は職員からアンケートを取るなどして実態を把握し、より実効性の高い対策を講じ、職員が安心して働くことができる環境を整備することで質の高い行政サービスを提供できる体制を整えていきます。




