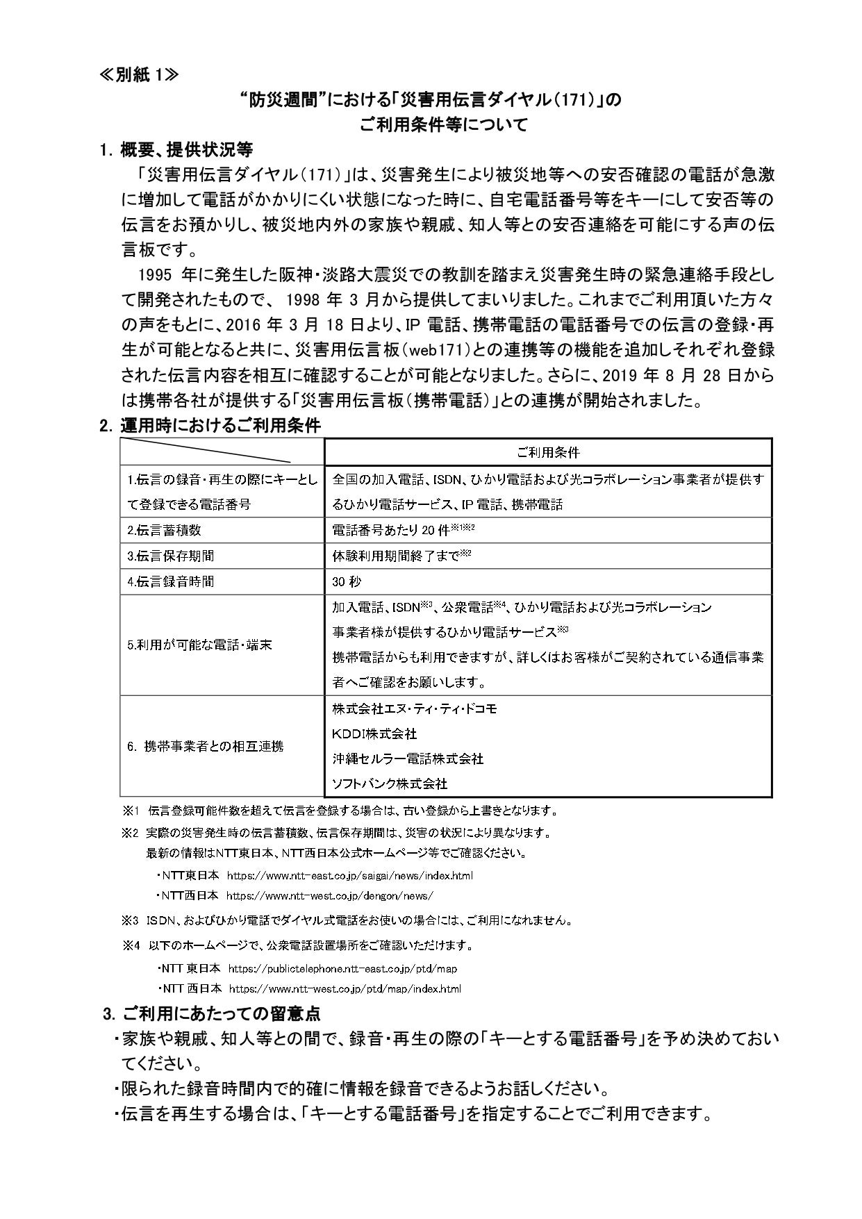
「災害用伝言ダイヤル(171)」および「災害用伝言板(web171)」を、“いざ”という時にスムーズにご利用いただくには、日頃から家族、親戚、知人などの間で安否を確認するための「キーとする電話番号」※1を予め決めておくことや、「自分の無事を伝える」ことに慣れておくために事前に体験していただくことが有効です。そこで、多くの方々に連絡方法を確認していただけるよう、2022年8月30日(月)から始まる“防災週間”に合わせて、「災害用伝言ダイヤル(171)」および「災害用伝言板(web171)」の体験利用期間を設定します。
※1 「災害用伝言ダイヤル(171)」で「キーとする電話番号」として設定できる番号は、全国の加入電話、ISDN、ひかり電話、IP電話、携帯電話です。
1. 今回の運用期間
2022年8月30日(火)9時 ~ 9月5日(月)17時
*期間中、実際に災害が発生した場合は、体験利用を中止する場合があります。
2. ご利用料金
(1)「災害用伝言ダイヤル(171)」
NTT東西が提供する加入電話、ISDN、公衆電話、ひかり電話から伝言を録音・再生する場合の通話料は無料です。その他の通信事業者の加入電話、IP電話、携帯電話等から発信する場合の通話料の有無等については各事業者にお問い合わせください。
(2)「災害用伝言板(web171)」
安否情報の登録、閲覧等に伴うサービス利用料は無料です。インターネット接続料やプロバイダー利用料および、ダイヤルアップ接続の場合は通信料等が別途必要となります。メールや電話(音声)による伝言登録内容の通知機能をご利用いただく場合、通知先のお客様のご利用条件※2によっては通知先のお客様に通話料・通信料が発生します。
※2 メール通知をご利用の場合、パケット通信料がかかります。
また、電話(音声)通知を転送電話サービスや海外での国際電話ローミングサービスにてご利用される場合は通話料がかかります。
3. その他
(1)災害用伝言板(web171)に利用者情報を登録いただいている方へのお願い
ご登録いただいている利用者情報を最新の状態に保つために、伝言通知先の確認および不要になった利用者情報の削除をお願いしています。利用者情報登録時の基本情報に登録されたメールアドレスに、利用者情報の確認依頼メールを送付しますので、9月5日(月)の体験利用終了時までに利用者情報の確認をお願いいたします。利用者情報を確認されなかった場合、利用者情報を削除させていただきますのでご注意ください。
なお、確認方法は下記URLの「利用者情報の確認方法」を参照願います。
NTT東日本 https://www.ntt-east.co.jp/saigai/web171s/kakunin.html
NTT西日本 https://www.ntt-west.co.jp/dengon/web171/howto_1.html#sec-b
(2) 「災害用伝言板(携帯電話)」の体験利用との連携について
「災害用伝言板(web171)」については、携帯各社が提供する「災害用伝言板(携帯電話)」と連携しており、相互での伝言確認が可能です。
• ≪別紙1≫“防災週間”における「災害用伝言ダイヤル(171)」のご利用条件等について
• ≪別紙2≫「災害用伝言ダイヤル(171)」の基本的操作方法
• ≪別紙3≫“防災週間”における「災害用伝言板(web171)」のご利用条件等について
○お客様からのお問い合わせ先
局番なしの「116」(9時~17時、土・日・祝日も営業 年末年始12/29~1/3を除く)
*電話番号をお確かめのうえ、お間違えのないようお願いいたします。
(参考)
「災害用伝言ダイヤル(171)」および「災害用伝言板(web171)」の詳細は、以下のホームページで紹介しております。
NTT東日本URL https://www.ntt-east.co.jp/saigai/
NTT西日本URL https://www.ntt-west.co.jp/corporate/disa.html
“
毎月1日および15日”※4“正月三が日”※5“防災とボランティア週間”※6にも、「災害用伝言ダイヤル(171)」および「災害用伝言板(web171)」の体験期間を設定しています。
※4 毎月1日および15日 0時 ~ 24時
※5 毎年1月1日 0時 ~ 1月3日 24時
※6 毎年1月15日9時 ~ 1月21日17時






