
-
事業の目的
地域の単独もしくは、複数の中小企業等が地域内外の関係主体と連携しつつ、複数の地域に共通する地域・社会課題について、技術やビジネスの視点を取り入れながら、複数地域で一体的に解決しようとする事業(実証プロジェクト)について、その経費の一部を補助することにより、中小企業者等の地域・社会課題解決と収益性との両立を目指す取り組みである「地域と企業の持続的共生」を促進し、地域経済の活性化を実現することを目的とします。
-
対象者
本補助金の対象者は、以下の要件をいずれも満たす事業者に限ります。
・日本国内において登記された法人であり、国内に本社及び事業実施場所を有していること。
・本事業を的確に遂行する組織、人員等を有していること。
・本事業の円滑な遂行に必要な経営基盤を有し、かつ、資金等について十分な管理能力を有していること。
・経済産業省から補助金交付等停止措置又は指名停止措置を受けている者ではないこと。
・単独もしくは複数社の中小企業等(条件あり)。
-
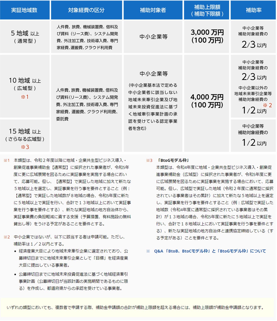
事業類型、補助率及び補助上限額等

-
申請手続き等の概要
(1)公募期間
公募開始日:令和5年4月24日(月)
締切日:令和5年5月23日(火)17時必着
※Jグランツにて締め切り日の17時までに申請を実施したもの。
(2)採択件数 20件程度(予定)
採択予定件数は公募開始時点での予定となっておりますので、予告無く変更されることがあります。また、予定の件数はBtoB、BtoCモデル枠、BtoGモデル枠の合計です。
※詳しい手続きについては、こちらをご覧ください。
※本事業は、本年度より経済産業省から中小企業庁に事業移管しております。
※中小企業庁による公募案内ページはこちらです。
-
会社概要
社名:株式会社ソーシャル・エックス
「官民共創に最高の体験を。」を掲げ、官民共創新規事業開発プラットフォーム「逆プロポ」シリーズの企画運営、および、社会課題解決型の新規事業開発を支援しています。
住所:東京都渋谷区渋谷2-21-1渋谷ヒカリエ32F
【本件問い合わせ先】
PR/GR Director 志賀久美子
メール:info@socialx.inc

