直方市では、市内企業による域内高校生を主な対象とした合同企業説明会を開催します。
昨今の慢性的な人手不足の状況は、市内事業者にとって事業を継続する上で、大きな課題です。そのため、合同企業説明会を実施し、地場企業をPRし、就職促進、定住へと繋げていく機会を設けます。
【URL】https://www.city.nogata.fukuoka.jp/sangyo/_1229/_8572.html
昨今の慢性的な人手不足の状況は、市内事業者にとって事業を継続する上で、大きな課題です。そのため、合同企業説明会を実施し、地場企業をPRし、就職促進、定住へと繋げていく機会を設けます。
【URL】https://www.city.nogata.fukuoka.jp/sangyo/_1229/_8572.html


▼開催概要
【日時】 令和5年3月13日(月)午後3時~午後7時
※受付時間 高校生(1年生・2年生):午後3時~午後5時
大学生、専門学校生、一般求職者:午後5時~午後6時
高校生と大学生、専門学校生、一般求職者とで説明内容が異なることから、入場時間が異なります。
【場所】 ユメニティのおがた 小ホール(直方市大字山部364-4)
【対象者】 高校生(1年生・2年生)、大学生、専門学校生、一般求職者
※令和5年3月卒業の高校生は参加できません。
【参加料】 無料
※来場予約不要、途中での入退室自由です。
【説明会内容】 個別ブース形式による企業説明会。
個別ブースで気になる企業の担当者からお話が聞けます。
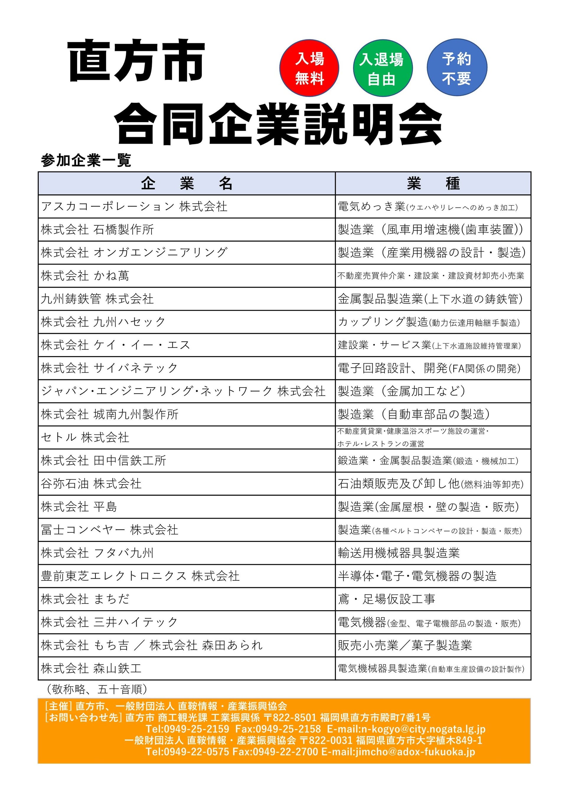
【参加予定企業】
アスカコーポレーション株式会社
株式会社石橋製作所
株式会社オンガエンジニアリング
株式会社かね萬
九州鋳鉄管株式会社
株式会社九州ハセック
株式会社ケイ・イー・エス
株式会社サイバネテック
ジャパン・エンジニアリング・ネットワーク株式会社
株式会社城南九州製作所
セトル株式会社
株式会社田中信鉄工所
谷弥石油株式会社
株式会社平島
冨士コンベヤー株式会社
株式会社フタバ九州
豊前東芝エレクトロニクス株式会社
株式会社まちだ
株式会社三井ハイテック
株式会社もち吉/株式会社森田あられ
株式会社森山鉄工
(敬称略、五十音順)

