
- オリジナル卓上カレンダー「人事労務の仕事がはかどるカレンダー2023」について
「人事労務の仕事がはかどるカレンダー2023」は、人事労務担当者の使いやすさを第一に考えた、「マネーフォワード クラウド」のオリジナル卓上カレンダーです。毎月の人事労務関連のイベント情報を掲載し、メモ帳や、業務で使うことが多い年齢早見表、郵便料金一覧表の付録付きです。2連カレンダー仕様で2か月を見渡せるため、月末月初を一目で確認することができます。
最近はウェブカレンダーでスケジュール管理をされている方も多い中、卓上カレンダーは、手元ですばやく予定を確認したり、メモを記載したりする際に役立ちます。深みのあるシックなブルーの表紙に、マネーフォワードのコーポレートカラーであるオレンジのゴムバンドを合わせ、機能性だけでなくデザイン性も追求しました。
現在、「2023年版 人事労務担当者のための年間業務カレンダー」資料をダウンロードしていただいた方の中から抽選で「人事労務の仕事がはかどるカレンダー2023」を100名様にプレゼントするキャンペーンを実施中です。応募の際は、下記ページから、資料ダウンロードフォーム内の応募規約をご確認の上、必要事項をご入力ください。
資料ダウンロードページ(プレゼント応募ページ):https://biz.moneyforward.com/library/12765/
応募締切:2022年12月16日(金)23:59
※当選者の発表は賞品の発送をもって代えさせていただきます。賞品の発送は12月末頃を予定しています。
<卓上カレンダーのイメージ>


<仕様>
サイズ:A5
表紙 :紙製、透明箔押し加工、ゴムバンド付
中紙 :2連カレンダー+メモ
オリジナル帯付き
- 「2023年版 人事労務担当者のための年間業務カレンダー」資料について

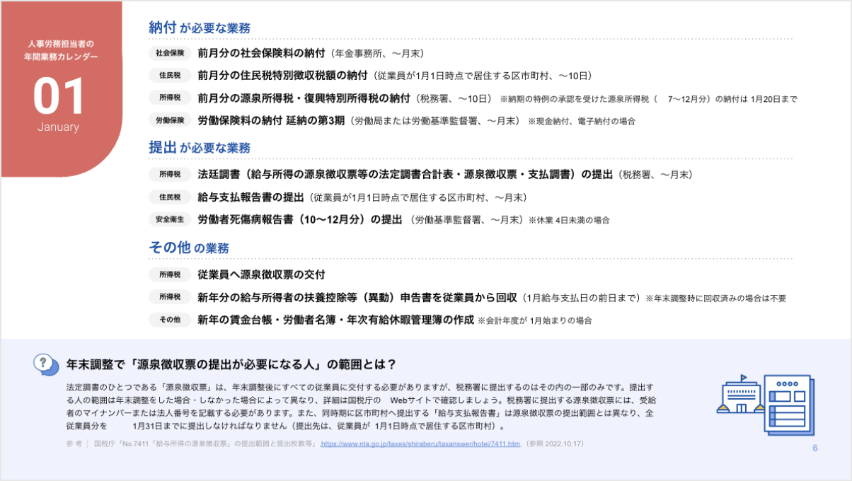
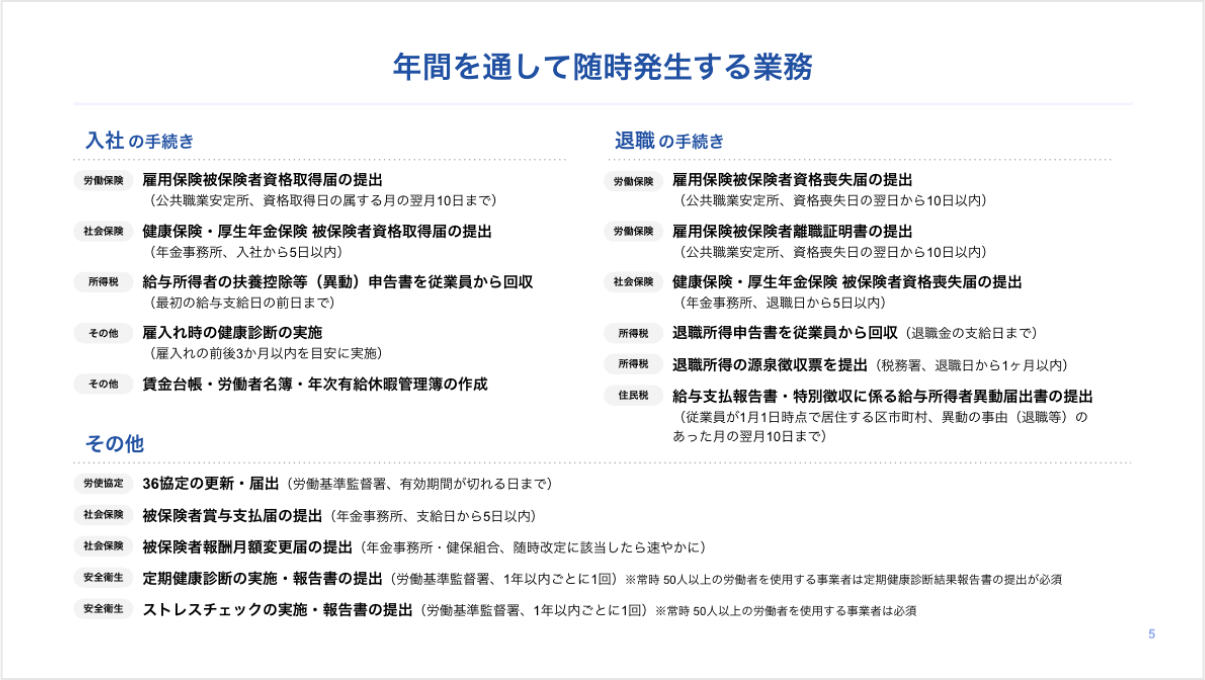
毎月の社会保険料や住民税の納付、随時発生する入退社手続きなど、人事労務の仕事は多岐にわたります。労働保険料の年度更新や年末調整といった、年に一度だけ発生する業務も多く、担当者は繁忙期を見越したスケジュール管理を行うことが大切です。
この資料では、人事労務の年間業務を月別にまとめ、提出や納付が必要な手続きを一覧化しています。また、法改正情報や各種手続きで間違えやすいポイントについて解説するコラムも掲載しています。
下記ページから、無料でダウンロードできます。必要事項を記載のうえ、「ダウンロード」ボタンをクリックしてください。※卓上カレンダープレゼントの応募は任意です。資料のみのダウンロードも行っていただけます。
資料ダウンロードページ:https://biz.moneyforward.com/library/12765/
<資料のイメージ>


- 株式会社マネーフォワードについて
名称 :株式会社マネーフォワード
所在地 :東京都港区芝浦 3-1-21 msb Tamachi 田町ステーションタワーS 21F
代表者 :代表取締役社長CEO 辻庸介
設立 :2012年5月
事業内容:PFMサービスおよびクラウドサービスの開発・提供
URL :https://corp.moneyforward.com/
主要サービス:
お金の見える化サービス『マネーフォワード ME』 https://moneyforward.com/
バックオフィスSaaS『マネーフォワード クラウド』 https://biz.moneyforward.com/
*記載されている会社名および商品・製品・サービス名(ロゴマーク等を含む)は、各社の商標または各権利者の登録商標です。

