東日本電信電話株式会社 千葉事業部(執行役員千葉事業部長 境 麻千子 以下、「NTT東日本千葉事業部」)は、今年もラジオCMコンテストを開催し、本日より学生の皆さまから作品の募集を開始いたします。
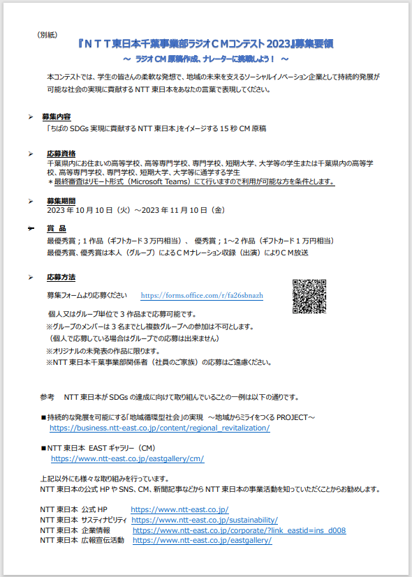
募集作品のテーマは「ちばのSDGs実現に貢献するNTT東日本」です。
本コンテストを通じて、地域の未来を支えるソーシャルイノベーション企業として持続的発展が可能な社会の実現に貢献するNTT東日本のイメージを参加者の皆さまとともに作り上げていきます。
なお優秀作品は、NTT東日本が株式会社ベイエフエム(以下「bayfm」)で放送している「ラジオCM」にて放送いたします。
募集作品のテーマは「ちばのSDGs実現に貢献するNTT東日本」です。
本コンテストを通じて、地域の未来を支えるソーシャルイノベーション企業として持続的発展が可能な社会の実現に貢献するNTT東日本のイメージを参加者の皆さまとともに作り上げていきます。
なお優秀作品は、NTT東日本が株式会社ベイエフエム(以下「bayfm」)で放送している「ラジオCM」にて放送いたします。

1. テーマ
「ちばのSDGs実現に貢献するNTT東日本」をイメージするラジオCM(15秒原稿)
2. 応募資格
千葉県内にお住まいの高等学校、高等専門学校、専門学校、短期大学、大学等の学生または千葉県内の高等学校、高等専門学校、専門学校、短期大学、大学等に通学する学生(個人またはグループで応募可能)
3. 応募期間
2023年10月10日(火)~2023年11月10日(金)
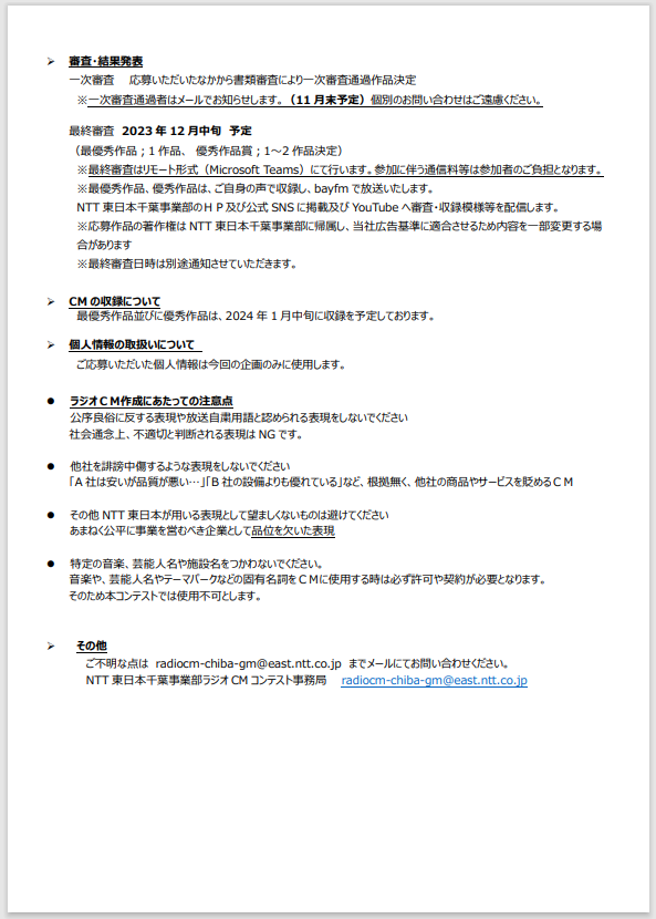
4. 審査
一次審査(書類審査):一次審査通過者にはメールで通知(11月末予定)
最終審査(実演プレゼンテーション): 12月中旬を予定(リモート開催)
5. 応募方法
下記のフォームからご応募ください
Page not found

6. 主催
NTT東日本 千葉事業部
7. 賞品
最優秀賞1作品(ギフトカード3万円分)、優秀賞1~2作品(ギフトカード1万円分)
上記受賞者は受賞作品を収録(1月)予定
CM放送は、2024年2月から放送開始を予定
8. その他
詳細は別紙『NTT東日本 千葉事業部 ラジオCMコンテスト2023』募集要領をご覧ください。
【別紙】


※別紙は、下記URLよりダウンロードいただけます。
https://prtimes.jp/a/?f=d98811-803-783f55e66c9a891eb9ac435be000ac56.pdf

